
The MC34063 chip is very important in power electronics. It can change DC power efficiently, so engineers like it. This chip works in different ways, like step-up, step-down, or inverting modes. It is very flexible and easy to use. People want simple and cheap solutions with fewer extra parts. The MC34063 meets these needs, especially for low-power uses. It keeps voltage steady, which helps make stable power supplies. This makes it a must-have for budget-friendly projects.
Key Takeaways
-
The MC34063 chip changes DC voltage in different ways.
-
It can increase, decrease, or reverse voltage for many uses.
-
Engineers like it because it saves energy, up to 85%.
-
This is very helpful for devices that use batteries.
-
Safety features like stopping too much current make it reliable.
-
It also protects against short circuits, which is important.
-
Its small size and low price mean fewer extra parts are needed.
-
This saves space and money in home and work electronics.
-
Beginners can use it easily with only a few extra parts.
-
It’s great for DIY projects and learning about electronics.
Understanding the MC34063 IC

What is the MC34063 IC?
The MC34063 IC is a useful and flexible DC/DC converter. It helps manage power efficiently in many devices. It works in three main ways: step-up (boost), step-down (buck), and inverting. This makes it great for controlling voltage in different circuits. Engineers like it because it keeps voltage steady, even with changing input power.
Some important features of the MC34063 IC are:
-
It can handle over 1.5 A of current.
-
It has 2% accuracy for precise voltage control.
-
It uses only 2.5 mA of power when idle.
-
It works with voltages from 3 V to 40 V.
-
It switches quickly, up to 100 kHz.
-
It has built-in safety to limit current.
|
Feature |
Description |
|---|---|
|
Output switch current |
Over 1.5 A |
|
Reference accuracy |
2 % |
|
Low quiescent current |
2.5 mA |
|
Operating voltage range |
3 V to 40 V |
|
Frequency operation |
Up to 100 kHz |
|
Active current limiting |
Yes |
Why is the MC34063 important in power electronics?
The MC34063 IC is important because it is adaptable and efficient. It makes voltage regulator circuits easier to design. This is helpful for small devices, battery-powered gadgets, and LED lights. It keeps voltage steady, even when input power changes.
In real life, the MC34063 IC helps protect batteries, making them last longer. It powers tools that need accurate measurements, like in science and factories. LED lights work better and last longer with its help. It also keeps water pumps running smoothly by controlling power changes. This helps motors last longer and improves water flow.
The MC34063 IC is both flexible and affordable. This makes it a top choice for engineers creating reliable power systems.
Key Features and Specifications of the MC34063
Input voltage range and output capabilities
The MC34063 IC can handle a wide range of voltages. It works with input voltages from 3V to 40V. This makes it useful for batteries and DC adapters. Its output voltage can be adjusted between 1.25V and 40V. This flexibility helps it fit many different circuits. It works well with both small and large devices.
The IC provides up to 1.5A of output current. This is enough for most small and medium power designs. Its reference voltage is 1.25V, which helps control the output voltage. These features make the MC34063 a dependable choice for converting DC power.
|
Specification |
Value |
|---|---|
|
Input Voltage Range |
3V to 40V |
|
Adjustable Output Voltage |
1.25V to 40V |
|
Maximum Output Current |
1.5A |
Switching frequency and efficiency
The MC34063 can switch at speeds up to 100 kHz. This high speed allows smaller parts like inductors and capacitors. Smaller parts make the circuit more compact. Its efficiency depends on how it is set up and used. For example, it can reach 85% efficiency in some setups. One test showed it delivering 200mA at 300V for a 60W load.
Efficiency is very important in saving energy and reducing heat. The MC34063 is great for saving power in battery devices and small systems.
|
Efficiency (%) |
Description |
|---|---|
|
82 |
Seen in a flyback test, less efficient due to heat. |
|
85 |
Reached in a simulation, stable at 200mA and 300V. |
Built-in protection features
The MC34063 IC has safety features to protect itself and other parts. It includes overload and short-circuit protection. These stop damage if too much current flows or a fault happens. It also limits current actively to keep things stable.
These protections make the IC last longer. It has a Mean Time Between Failures (MTBF) of over 12 billion hours. Its Failure In Time (FIT) rate is only 10. These features make the MC34063 a safe and reliable choice for important projects.
|
Metric |
Value |
|---|---|
|
MTBF/MTTF |
12120914040 |
|
FITS |
10 |
Tip: The safety features of the MC34063 help prevent damage. This makes it perfect for important and delicate applications.
Compact design and cost-effectiveness
The MC34063 IC is small and combines many functions in one chip. It includes switching tubes, control circuits, and regulating circuits. This removes the need for extra parts, making designs simpler. Engineers can build power circuits without needing large or complicated setups.
Its small size saves space on circuit boards and reduces weight. Devices using the MC34063 are smaller, which is great for portable gadgets. For example, battery-powered devices and embedded systems need compact designs to stay easy to carry and use.
The MC34063 is also very affordable. Its all-in-one design lowers costs by needing fewer parts. Fewer parts mean less money spent on buying and assembling them. This makes it a good choice for both small and big projects.
Note: The MC34063 combines many functions into one chip. This makes it simple to use and keeps costs low. Engineers like it for being efficient and budget-friendly.
The MC34063 also saves money over time. Its high efficiency uses less energy, cutting down on costs. This makes it perfect for saving power in LED lights and battery devices.
With its small size and low cost, the MC34063 is very useful. It works well, saves money, and stays popular in modern electronics.
How the MC34063 IC Works
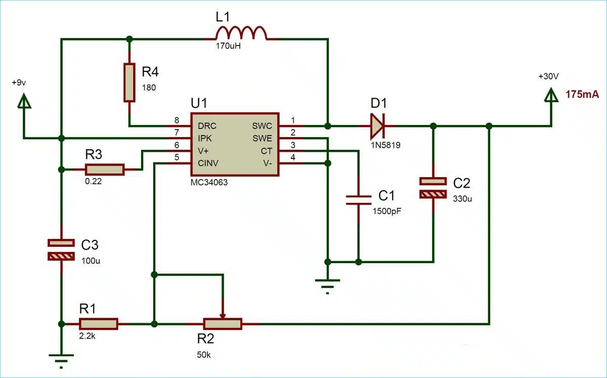
Pin configuration and functions
The MC34063 IC has eight pins, each with a specific job. These pins help the IC change DC power efficiently. Here’s what each pin does:
-
Pin 1 (Switch Collector): Links to an inductor or transformer for switching.
-
Pin 2 (Switch Emitter): Acts as the return path for switching current.
-
Pin 3 (Timing Capacitor): Sets the oscillator speed using an external capacitor.
-
Pin 4 (Ground): Serves as the circuit’s reference point.
-
Pin 5 (Comparator Inverting Input): Checks output voltage to keep it steady.
-
Pin 6 (Vcc): Powers the IC, working with 3V to 40V input.
-
Pin 7 (Ipk Sense): Limits the highest current through the switch.
-
Pin 8 (Driver Collector): Powers the external switching transistor.
This simple design makes the MC34063 IC easy to use in power circuits.
Internal block diagram
Inside the MC34063 IC, many parts work together to make it function. These include a voltage source, oscillator, comparator, and switch. Below is a summary of its main internal features:
|
Feature |
Description |
|---|---|
|
Type |
|
|
Switching Current |
1.5 A |
|
Switching Frequency |
Up to 100 kHz |
|
Internal Components |
Voltage sources, oscillators, logic circuits, switching transistors |
|
Temperature Range |
0°C to 70°C |
|
Reference Voltage Source |
Stable bandgap voltage source |
|
Oscillator Control |
Uses a capacitor on pin three to set speed |
|
Operation Modes |
These parts work together to keep voltage steady and convert DC power.
Working principles in Buck, Boost, and Inverting modes
The MC34063 IC works in three main ways: Buck, Boost, and Inverting. Each mode helps in different power tasks:
-
Buck Mode: Lowers input voltage to a smaller output. For example, it can turn 12V into 5V for small devices.
-
Boost Mode: Raises input voltage to a higher output. This is useful for turning 3.3V into 12V for LEDs.
-
Inverting Mode: Changes positive voltage into negative. For instance, it can make -12V from +12V for special circuits.
Tests and simulations prove the IC works well in these modes. Engineers use math and tools to adjust it for specific needs.
Tip: The MC34063 IC is great for Buck, Boost, and Inverting tasks. It helps create efficient power supplies.
Applications of the MC34063 in Power Electronics

Voltage regulation in embedded systems
The MC34063 helps keep voltage steady in embedded systems. It powers microcontrollers, sensors, and other parts reliably. These systems need accurate power to work well. The MC34063 adjusts output voltage and works with 3V to 40V inputs. This makes it a great choice for these tasks.
For example, it can lower 12V to 5V in a buck circuit. This powers microcontrollers or digital circuits efficiently. Its low standby current saves energy, which is perfect for power-saving systems. Built-in safety features protect parts from too much current or short circuits. This improves the system’s reliability.
|
Feature |
Description |
|---|---|
|
Configuration |
Buck, Boost, and Inverting modes available |
|
Output Current Capability |
1A output current for the Buck configuration |
|
Input Voltage Range |
Accepts 3.0V to 40V DC |
|
Switching Frequency |
Operates at 100 KHz with 2% tolerance |
|
Standby Current |
Very low standby current |
|
Adjustable Output Voltage |
Yes, output voltage can be adjusted |
|
Application Example |
Used in a 12V to 5V buck converter circuit |
The MC34063 is flexible and affordable, making it popular for embedded systems in many industries.
DC-DC conversion for battery-powered devices
Battery devices need good power management to last longer. The MC34063 is great for this as a DC-DC converter. It works in step-up, step-down, and inverting modes. This makes it useful for many battery-powered gadgets.
For instance, it can boost 3.3V to 12V to power LEDs. Its high efficiency reduces wasted energy. Its low standby current also saves power. These features are ideal for flashlights, gaming consoles, and medical tools.
|
Feature |
Description |
|---|---|
|
High-efficiency |
Achieves high-efficiency energy conversion under varying input/output conditions, reducing energy loss. |
|
Low Standby Current |
Minimizes overall power consumption, ideal for battery-operated devices, extending lifespan of portable equipment. |
The MC34063 adapts to different voltages and saves energy. This makes it valuable for battery-powered systems.
LED drivers and lighting systems
The MC34063 is often used in LED drivers and lights. It provides steady current and voltage for LEDs. LEDs need precise current to work well and avoid damage. The MC34063, as a boost converter, raises low input voltages for high-brightness LEDs.
For example, it can turn 5V into 12V to power LED strips. Its adjustable output voltage lets engineers fine-tune circuits for specific LEDs. Its small size and low cost make it great for DIY and commercial lighting.
The MC34063 is used in car lights, decorative LEDs, and emergency lights. It handles changing input voltages, keeping performance steady.
Tip: Use low-ESR capacitors and Schottky diodes like the 1N5819 with the MC34063. This improves efficiency and stability in LED circuits.
Use in consumer and industrial electronics
The MC34063 IC is important for both home and factory devices. It changes and controls power efficiently, making it a favorite for engineers. This chip works well in small gadgets and big machines.
Applications in Consumer Electronics
The MC34063 IC is popular in home electronics because it’s small and cheap. It provides steady power and saves energy for many devices. Common uses include:
-
Portable Gadgets: Devices like MP3 players and cameras use the MC34063 to manage battery power. It adjusts voltage to keep them working properly.
-
DIY Electronics Projects: Hobbyists use the MC34063 in Arduino projects and simple circuits. Its easy design and low price make it great for beginners.
-
Small Appliances: Items like shavers and flashlights use the MC34063 to save battery life. This makes them more useful and long-lasting.
Tip: Pair the MC34063 with good parts like low-ESR capacitors. This improves how well it works and lasts.
Applications in Industrial Electronics
The MC34063 IC is strong and reliable for factory systems. It handles tough conditions and protects itself from damage. Key uses include:
-
Power Supplies for Control Systems: The MC34063 keeps voltage steady in control panels. It works with 3V to 40V power sources, fitting many setups.
-
Telecom Equipment: Routers and modems use the MC34063 to power circuits. It can make negative voltages for special tasks.
-
LED Lighting Systems: Factory LED lights need exact current control. The MC34063 powers bright LEDs while saving energy.
|
Feature |
Benefit in Industrial Use |
|---|---|
|
Wide Input Voltage Range |
Works with different power sources in factories. |
|
Built-in Protection |
Stops damage from too much current or faults. |
|
High Efficiency |
Saves energy and lowers costs. |
Why the MC34063 is Ideal for Consumer and Industrial Electronics
The MC34063 IC is flexible and affordable. It combines many functions into one chip, reducing extra parts. This saves space and money. It works well even in tough conditions.
Note: The MC34063 fits both small home gadgets and big factory systems. Its ability to handle different power needs keeps it useful in modern electronics.
The MC34063 IC is trusted for powering devices everywhere. Its mix of efficiency, low cost, and reliability makes it a favorite for engineers worldwide.
Why the MC34063 IC is Widely Used
Reliability and performance
The MC34063 IC is known for being reliable in power electronics. Its strong design helps it work well in many uses. Engineers like it because it handles input voltages from 3V to 40V. This makes it useful for different power sources. It also has safety features like current limiting and short-circuit protection. These features stop damage and keep the IC and other parts safe.
The IC is also very efficient. It can reach up to 85% efficiency in good setups. This saves energy and reduces heat, which is great for battery devices. Its small size and low idle power (2.5 mA) make it perfect for portable systems.
Note: The MC34063 IC is very dependable. It has a Mean Time Between Failures (MTBF) of over 12 billion hours.
Versatility in power conversion
The MC34063 IC is very flexible for power conversion tasks. It works in step-up (boost), step-down (buck), and inverting modes. This lets it handle many jobs, like powering LEDs or keeping voltage steady in systems. For example, it can boost 12V to 28V at 125mA. It can also lower 25V to 28V at 500mA as a buck converter.
This flexibility makes it great for many devices, like home gadgets, telecom tools, and medical machines. It simplifies designs, saving engineers time and effort.
Tip: Use low-ESR capacitors and Schottky diodes with the MC34063. This improves its efficiency and stability.
Cost-effectiveness for large-scale applications
The MC34063 IC is affordable for big projects. Its low cost and many features make it a smart choice. Since it combines many functions in one chip, fewer extra parts are needed. This lowers production costs, especially for large-scale manufacturing.
Its small size also saves space on circuit boards. This helps make smaller and lighter devices. It’s great for portable gadgets and embedded systems where space is limited.
Callout: The MC34063 IC is cheap and efficient. It’s loved by both hobbyists and professional engineers.
Many versions of the MC34063, like the MC34063A and KA34063, work the same way. They are easy to use in existing designs, making them widely popular.
The MC34063 chip is very useful in power electronics. It can change power in different ways, like lowering, raising, or flipping voltage. Engineers use it to keep voltage steady in small systems, battery gadgets, and lights. Its small size and low cost make it great for home and factory devices. The MC34063 is still popular because it saves energy and works well in new electronic designs.
1. Why is the MC34063 IC good for beginners?
The MC34063 IC is simple and easy to use. It needs only a few extra parts to work. Its wide voltage range and safety features make it beginner-friendly. You can build Buck, Boost, or Inverting circuits without much experience.
Tip: Many online guides and example projects use the MC34063 IC.
2. Can the MC34063 IC handle high-power tasks?
The MC34063 IC is best for low to medium power uses. It can give up to 1.5A of current, which works for small devices. For higher power, extra parts like transistors can increase its capacity.
3. What parts are needed with the MC34063 IC?
The MC34063 IC needs an inductor, capacitors, a diode, and resistors. These parts control voltage, frequency, and current limits. The exact values depend on the circuit type (Buck, Boost, or Inverting).
Note: Use low-ESR capacitors and Schottky diodes for better performance.
4. How does the MC34063 IC compare to newer converters?
The MC34063 IC is still popular because it’s cheap and flexible. Newer converters may be more efficient and advanced. But the MC34063 is great for simple and cost-effective designs. It’s reliable and trusted by many engineers.
5. Is the MC34063 IC good for battery devices?
Yes, the MC34063 IC works well with battery-powered gadgets. Its low standby power saves energy and extends battery life. It can step up, step down, or invert voltages, making it useful for different setups.
Callout: The MC34063 IC is often used in flashlights, portable devices, and small systems.
See Also
Understanding The IRF820 MOSFET For Power Management And Control
A Deep Dive Into MC9S12DJ256MFUE Automotive Specifications
Highlighting The Best Features Of SPC5605BMLL6 And SPC5607BMLL6
Enhancing Automotive Performance With MC9S12XEP100 And NXP Microcontrollers
Unveiling The Essential Features Of FREESCALE MCF5251CVM140

