Skip to content

Keep Booming Electronic Components Distributor

Keep Booming provides customers with solutions for connecting electronic components.

  • Home
  • About us
  • facebook.com
  • twitter.com
  • t.me
  • instagram.com
  • youtube.com
Subscribe
Top Stories
Top 3 Ways XCF01SVOG20C Transforms Industrial Automation
Top 3 Ways XCF01SVOG20C Transforms Industrial Automation
2026-02-23
Programming Essentials for MC9S12XD256 Microcontrollers
2026-02-23
SSD2832G24: Versatilidade para Monitores Industriais
SSD2832G24: Versatilidade para Monitores Industriais
2026-02-23
AEAT-8800-Q24: Guia Fácil para Controle de Motores
AEAT-8800-Q24: Guia Fácil para Controle de Motores
2026-02-23
How to Integrate AEAT-8800-Q24 for Enhanced Robotics Performance
How to Integrate AEAT-8800-Q24 for Enhanced Robotics Performance
2026-02-23
AD9736BBCZ: The Future of Wireless Communication
AD9736BBCZ: The Future of Wireless Communication
2026-02-23
Passo a Passo para Implementar o TPS7A4700RGWR na Gestão Energética
2026-02-23
MCP1640: Um conversor de impulso que fornece gerenciamento de energia para dispositivos operados por bateria.
MCP1640: Um conversor de impulso que fornece gerenciamento de energia para dispositivos operados por bateria.
2026-02-23
Vantagens dos Reguladores de Tensão Infineon para Aplicações Netcomm
2026-02-23
AMC1100DWVR TI: Amplificador ICs para Medição de Potência
AMC1100DWVR TI: Amplificador ICs para Medição de Potência
2026-02-23
LPC1778FBD144: Quebrando Mitos do Consumo
LPC1778FBD144: Quebrando Mitos do Consumo
2026-02-23
Como o TERIDIAN 71M6533H-IGT Melhora a Eficiência dos Medidores Inteligentes
Como o TERIDIAN 71M6533H-IGT Melhora a Eficiência dos Medidores Inteligentes
2026-02-23
3 Passos para Integrar PEX8724-CA80BCG em Data Centers
3 Passos para Integrar PEX8724-CA80BCG em Data Centers
2026-02-23
Особенности ULN2803ADWR и ULN2803CDWR в силовых переключателях
Особенности ULN2803ADWR и ULN2803CDWR в силовых переключателях
2026-02-23
Откройте возможности STM32F407 для роботов
Откройте возможности STM32F407 для роботов
2026-02-23
Guia Completo para Utilizar o TPS5430DDAR em Aplicações Industriais
Guia Completo para Utilizar o TPS5430DDAR em Aplicações Industriais
2026-02-23
Советы по выбору AMS1117-3.3 для портативных устройств
Советы по выбору AMS1117-3.3 для портативных устройств
2026-02-23
Using STM32F030C8T6 for Smart Home Automation: A Step-by-Step Guide
Using STM32F030C8T6 for Smart Home Automation: A Step-by-Step Guide
2026-02-23
Почему K4A4G165WE-BCRC идеальна для мобильных?
Почему K4A4G165WE-BCRC идеальна для мобильных?
2026-02-23
Rockchip RV1126: никогда не упустите AI возможности
Rockchip RV1126: никогда не упустите AI возможности
2026-02-23
RV1126 Powers AI Edge Computing in Robotics
RV1126 Powers AI Edge Computing in Robotics
2026-02-23
ADR225HRZN: стабильность для систем сбора данных
ADR225HRZN: стабильность для систем сбора данных
2026-02-23
Как работают системы управления на базе NRF905
Как работают системы управления на базе NRF905
2026-02-23
MCIMX6U6AVM08AD: как он улучшает автоматизацию
MCIMX6U6AVM08AD: как он улучшает автоматизацию
2026-02-23
36/1000 实时翻译 划译 Почему LTC 5549IUDB идеально подходит для беспроводного Becker? Как улучшить микроволновые передатчики?
 Почему LTC 5549IUDB идеально подходит для беспроводного Becker? Как улучшить микроволновые передатчики?
2026-02-23
Análise e Comparação de HMC860LP3E vs LT3042EDD e LT3045HMSE # TRPBF em Aplicações Práticas
Análise e Comparação de HMC860LP3E vs LT3042EDD e LT3045HMSE # TRPBF em Aplicações Práticas
2026-02-23
ADR4550BRZ для систем сбора данных: простое решение
ADR4550BRZ для систем сбора данных: простое решение
2026-02-23
53/1000 实时翻译 划译 Применение HMC860LP3E в микроволновых радиосистемах и радиолокационных системах
 Применение HMC860LP3E в микроволновых радиосистемах и радиолокационных системах
2026-02-23
ADR4550BRZ: Guia Fácil para Interface de Sensores
ADR4550BRZ: Guia Fácil para Interface de Sensores
2026-02-23
Как использовать TL431ACLP для управления питанием
Как использовать TL431ACLP для управления питанием
2026-02-23
Роль MX25L25635FMI-10G в промышленной автоматизации и IoT
Роль MX25L25635FMI-10G в промышленной автоматизации и IoT
2026-02-23
MSP430F5503IRGZR: Revolução em Dispositivos Médicos Portáteis
MSP430F5503IRGZR: Revolução em Dispositivos Médicos Portáteis
2026-02-23
Применение ADM3202ARUZ в системах сбора данных: пошаговое руководство
Применение ADM3202ARUZ в системах сбора данных: пошаговое руководство
2026-02-23
BC846B: Простое усиление сигнала для новичков
BC846B: Простое усиление сигнала для новичков
2026-02-23
Мощь MC912D60ACFUE8 в автоэлектронике
Мощь MC912D60ACFUE8 в автоэлектронике
2026-02-23
Характеристики и использование диодов TPD2E2U06QDBZRQ1
Характеристики и использование диодов TPD2E2U06QDBZRQ1
2026-02-23
Soluções de Memória: MX25L25635FMI-10G ou MX25L25645GMI-08G?
Soluções de Memória: MX25L25635FMI-10G ou MX25L25645GMI-08G?
2026-02-23
Интерфейс датчиков и управление двигателями с PIC16F946-I/PT
Интерфейс датчиков и управление двигателями с PIC16F946-I/PT
2026-02-23
Маршрутизация сигналов с MAX490ESA+T: просто и эффективно
Маршрутизация сигналов с MAX490ESA+T: просто и эффективно
2026-02-23
DM3CS-SF разъемы для различных применений
DM3CS-SF разъемы для различных применений
2026-02-23
Обзор линейного регулятора MIC29302WU и его возможностей
Обзор линейного регулятора MIC29302WU и его возможностей
2026-02-23
LTC3779EFE ADI: мощность для сенсоров и актуаторов
LTC3779EFE ADI: мощность для сенсоров и актуаторов
2026-02-23
ATSAMV70N20B-AAB: Soluția ta pentru automatizare eficientă
ATSAMV70N20B-AAB: Soluția ta pentru automatizare eficientă
2026-02-23
MAX490ESA+T: améliorez votre routage audio maintenant
MAX490ESA+T: améliorez votre routage audio maintenant
2026-02-23
SN74HC373N: Guia Essencial para Buffer de Dados
SN74HC373N: Guia Essencial para Buffer de Dados
2026-02-23
SN74HC14D: Essencial para Osciladores e Modelagem de Forma
SN74HC14D: Essencial para Osciladores e Modelagem de Forma
2026-02-23
Discover LPQ252-CEF for Efficient Power Management
2026-02-23
LPQ252-CEF Artesyn: Solução Ideal para Seus Dispositivos
LPQ252-CEF Artesyn: Solução Ideal para Seus Dispositivos
2026-02-23
Ghid complet pentru sursele de alimentare ARTESYN LPQ250 și LPQ252-CEF
2026-02-23
O TPD2E2U06QDBZRQ1 e sua Função nos Sistemas Automotivos
O TPD2E2U06QDBZRQ1 e sua Função nos Sistemas Automotivos
2026-02-23
ADL5367ACPZ AD: Revolução em Comunicações Sem Fio
ADL5367ACPZ AD: Revolução em Comunicações Sem Fio
2026-02-23
Guia Simples para Comprar IDT82P2284BBG
Guia Simples para Comprar IDT82P2284BBG
2026-02-23
كيف يشبه IDT82P2284BBG TI السحر في الشبكات
كيف يشبه IDT82P2284BBG TI السحر في الشبكات
2026-02-23
LPQ252 ARTESYN: стабильность для смартфонов
2026-02-23
LM3S9B96-IQC80-C5: ключевые характеристики и применение
LM3S9B96-IQC80-C5: ключевые характеристики и применение
2026-02-23
LM3S9B96-IQC80-C5 TI: Zaskakujące zastosowania w motoryzacji
LM3S9B96-IQC80-C5 TI: Zaskakujące zastosowania w motoryzacji
2026-02-23
LPC2468FBD208: A escolha inteligente para eletrônicos
LPC2468FBD208: A escolha inteligente para eletrônicos
2026-02-23
Удивительные возможности LPC2468FBD208 в автоматизации
Удивительные возможности LPC2468FBD208 в автоматизации
2026-02-23
STR912FAW44X6: Eenvoudige stappen voor industriële controle
STR912FAW44X6: Eenvoudige stappen voor industriële controle
2026-02-23
LPQ252-CEF: Jouw gids voor industriële controle
LPQ252-CEF: Jouw gids voor industriële controle
2026-02-23
LPQ252-CEF: Enkel guide för nätverksanvändning
LPQ252-CEF: Enkel guide för nätverksanvändning
2026-02-23
MAX-M10S-00B: Enkel guide för GPS/GNSS
MAX-M10S-00B: Enkel guide för GPS/GNSS
2026-02-23
MAX-M10S-00B U-BLOX: Niewidzialny bohater technologii
MAX-M10S-00B U-BLOX: Niewidzialny bohater technologii
2026-02-23
Descoperă MAX-M10S-00B pentru navigație satelitară eficientă
Descoperă MAX-M10S-00B pentru navigație satelitară eficientă
2026-02-23
Análise do BCM85110IFSBG BROADCOM Fronthaul sem fio na Integração de Redes 5G
Análise do BCM85110IFSBG BROADCOM Fronthaul sem fio na Integração de Redes 5G
2026-02-23
Как PN7220EV/C101K улучшает беспроводную связь?
Как PN7220EV/C101K NXP RFID-считыватель/транспондер IC улучшает беспроводную связь?
2026-02-23
Как подключить ADXL345 к Arduino: полное руководство
2026-02-23
산업용 애플리케이션에서5AGXFB3H4F35I5N FPGA의 역할과 중요성
2026-02-23
AD7606BSTZ Guía completa sobre ADCs para sistemas automotrices
2026-02-23
MP4560DQ-LF-Z: надежное решение для промышленных систем
2026-02-23
AD7606BSTZ 데이터 변환 IC의 기술적 기능 이해
2026-02-23
Steps to Use TPS5430DDAR for Set-Top Boxes and More
2026-02-23
P1020NXN2HFB NXP Microprocessors Simplify Telecom Tasks
2026-02-23
ADA4622-2BRZ: идеальный выбор для усилителей
2026-02-23
Cara Unik Gunakan ADA4622-2BRZ J-FET Amplifier 2 Circuit Rail-to-Rail 8-SOIC
2026-02-23
MC9S08AC60 CAFE MCU Microcontroller-Embedded: Fast Motor Control Solution
2026-02-23
MC912DG128ACPVE NXP Микроконтроллер IC: история успеха в автоиндустрии
2026-02-23
FDMS039N08B MOSFET: Основы и применение в BMS
2026-02-23
Understanding FDMS039N08B MOSFET Specifications for EV Systems
2026-02-23
Top 3 Features of ARTESYN NPS65-M Power Supplies
2026-02-23
MOSFETs FDMS039N08B: Solución para Control de Motores
2026-02-23
3 razones para elegir el MAX9296AGTM/V+T en tu proyecto
2026-02-23
Exploring MC9S08FL16CLC in Automotive Systems
2026-02-23
Quectel RG520F SeriesIoT/ eMBB-Optimized5G Sub-6 GHz LGA Module: Discover Its Top Features for Industrial Use
2026-02-23
История успеха: как RM255C-GL меняет мир
2026-02-23
Guía para Instalar el Sensor AD590JH en Motores
2026-02-23
Descubre el poder del FS32K144HFT0MLHT en automoción
2026-02-23
LPC2378FBD144 Microcontrolador arm7 de alto rendimiento: Mejoras en sistemas de pago
2026-02-23
LT1962EMS8 Regulador de voltaje ldo de bajo ruido y Micropower: Solución confiable para sistemas críticos
2026-02-23
5 razones para elegir el diodo SS15P3S-M3/87A
2026-02-23
MC9S08FL16CLC: La Solución Ideal para Tu Proyecto
2026-02-23
IMP1-3Q0-3W0-1L0-00-A ARTESYN : A Game Changer in Converters : 
2026-02-23
ATWINC1500-MR210PB1961  WiFi 802.11b/g/n Transceiver Module : Løsningen for Industriell IoT
2026-02-23
Как JANTX2N6766 MOSFET транзисторы используются в военной технике
2026-02-23
3 Steps to Master PCA82C251T/YM Integration
2026-02-23
CC200A-LB Quectel Satellite Communication Module ,Boosts Maritime and Transport Efficiency
2026-02-23
3 Ways XC9572XL-10TQG100I Transforms Industrial Controls
2026-02-23
XC7Z020-2CLG484I: мощный SoC от Xilinx
2026-02-23
XC7Z030-2FBG484I: простое решение для автоматизации
2026-02-23
XC95144XL-10TQG100C: Cum să-l folosești eficient
2026-02-23
Top 3 Ways XCF01SVOG20C Transforms Industrial Automation
Posted inBlog

Top 3 Ways XCF01SVOG20C Transforms Industrial Automation

XCF01SVOG20C boosts industrial automation with enhanced efficiency, safety, and flexibility, offering streamlined operations, real-time monitoring, and scalable solutions.
Continue Reading
Posted by KeepBooming 2026-02-23
Posted inBlog

Programming Essentials for MC9S12XD256 Microcontrollers

Master MC9S12XD256 programming with insights on architecture, tools, and integration for automotive systems. Enhance your skills with practical tips.
Continue Reading
Posted by KeepBooming 2026-02-23
SSD2832G24: Versatilidade para Monitores Industriais
Posted inBlog

SSD2832G24: Versatilidade para Monitores Industriais

SSD2832G24: driver de display versátil para monitores industriais, com tamanhos variados, alta resolução e conectividade flexível para ambientes desafiadores.
Continue Reading
Posted by KeepBooming 2026-02-23
AEAT-8800-Q24: Guia Fácil para Controle de Motores
Posted inBlog

AEAT-8800-Q24: Guia Fácil para Controle de Motores

O AEAT-8800-Q24 é essencial para controle de motores, oferecendo medição precisa de ângulos e integração fácil. Descubra suas aplicações e benefícios.
Continue Reading
Posted by KeepBooming 2026-02-23
How to Integrate AEAT-8800-Q24 for Enhanced Robotics Performance
Posted inBlog

How to Integrate AEAT-8800-Q24 for Enhanced Robotics Performance

Integrate AEAT-8800-Q24 for precise robotics control. Learn about its features, setup, and troubleshooting to enhance performance.
Continue Reading
Posted by KeepBooming 2026-02-23
AD9736BBCZ: The Future of Wireless Communication
Posted inBlog

AD9736BBCZ: The Future of Wireless Communication

AD9736BBCZ revolutionizes wireless communication with high sample rates, improved signal quality, and 5G support, enhancing network efficiency and reliability.
Continue Reading
Posted by KeepBooming 2026-02-23
What Makes DRV8834RGER Unique in Stepper Motor Control
Posted inBlog

What Makes DRV8834RGER Unique in Stepper Motor Control

DRV8834RGER offers precise microstepping, wide voltage range, and integrated protection, making it ideal for efficient, quiet stepper motor control.
Posted by KeepBooming 2026-02-22
What is an Integrated Circuit? A Beginner’s Guide to ICs and how does it work
Posted inBlog

What is an Integrated Circuit? A Beginner’s Guide to ICs and how does it work

An integrated circuit combines analog, digital, mixed-signal, and power management functions on a chip, making electronics smaller, faster, and efficient.
Posted by KeepBooming 2026-02-22
What is MT53D512M32D2DS-053? Applications and Features of Micron’s LPDDR4x DRAM
Posted inBlog

What is MT53D512M32D2DS-053? Applications and Features of Micron’s LPDDR4x DRAM

MT53D512M32D2DS-053 WT:D offers high-speed, low-power LPDDR4x DRAM with compact design, ideal for mobile, automotive, and embedded applications.
Posted by KeepBooming 2026-02-22
S34ML08G101TFA and S34ML08G101TFI specs made simple
Posted inBlog

S34ML08G101TFA and S34ML08G101TFI specs made simple

S34ML08G101TFA and S34ML08G101TFI specs: 8Gbit SLC NAND, ONFI interface, ECC, and key temperature range differences for automotive and industrial use.
Posted by KeepBooming 2026-02-22
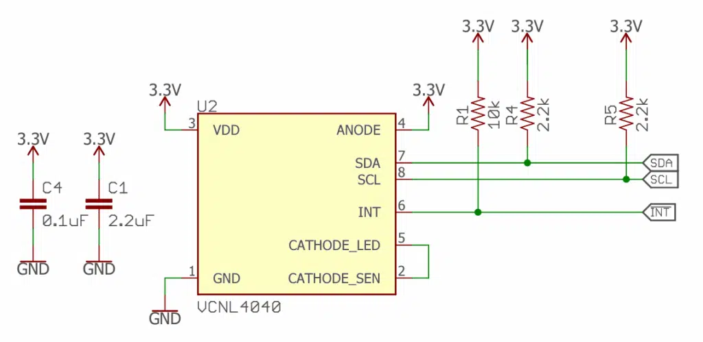
How to Integrate the VCNL4040M3OE Sensor into Consumer and Mobile Devices
Posted inBlog

How to Integrate the VCNL4040M3OE Sensor into Consumer and Mobile Devices

Integrate the VCNL4040M3OE sensor into mobile devices with best practices for hardware, software, calibration, and power management for optimal performance.
Posted by KeepBooming 2026-02-22
How 0ZCG0300FF2B from Bel Fuse Prevents Overcurrent Damage in Automotive Circuits
Posted inBlog

How 0ZCG0300FF2B from Bel Fuse Prevents Overcurrent Damage in Automotive Circuits

0ZCG0300FF2B from Bel Fuse uses PTC technology to prevent overcurrent damage in automotive circuits, offering resettable, certified protection for 6V systems.
Posted by KeepBooming 2026-02-22
Discover the 0805G470KTE Capacitor by STETCO: Features, Applications & Technical Insights
Posted inBlog

Discover the 0805G470KTE Capacitor by STETCO: Features, Applications & Technical Insights

0805G470KTE capacitor STETCO SMD0805 offers 47nF, 50V, RoHS compliance, and compact design for reliable filtering and decoupling in electronics.
Posted by KeepBooming 2026-02-22
How 1051640001 Micro B USB 2.0 Connector Delivers Superior Performance
Posted inBlog

How 1051640001 Micro B USB 2.0 Connector Delivers Superior Performance

1051640001 Micro B USB 2.0 connector offers 480 Mbps data transfer, 10,000 mating cycles, EMI shielding, and flexible assembly for reliable device performance.
Posted by KeepBooming 2026-02-17
Discover the power of MaxLinear PWM Controller 18 V 340 kHz 8-Pin XRP7664IDTR-F
Posted inBlog

Discover the power of MaxLinear PWM Controller 18 V 340 kHz 8-Pin XRP7664IDTR-F

MaxLinear PWM Controller 18 V 340 kHz 8-Pin XRP7664IDTR-F offers high efficiency, wide voltage range, and reliable performance for modern power supply designs.
Posted by KeepBooming 2026-02-17
What Makes Z80C3008VSC Special for Old Systems
Posted inBlog

What Makes Z80C3008VSC Special for Old Systems

Z80C3008VSC offers reliable bus interface, 44-pin PLCC package, and legacy voltage support, making it vital for restoring and maintaining old systems.
Posted by KeepBooming 2026-02-17

Posts pagination

Previous page 1 … 82 83 84 85 86 … 109 Next page
You May Have Missed
Top 3 Ways XCF01SVOG20C Transforms Industrial Automation
Posted inBlog

Top 3 Ways XCF01SVOG20C Transforms Industrial Automation

Posted by KeepBooming 2026-02-23
Posted inBlog

Programming Essentials for MC9S12XD256 Microcontrollers

Posted by KeepBooming 2026-02-23
SSD2832G24: Versatilidade para Monitores Industriais
Posted inBlog

SSD2832G24: Versatilidade para Monitores Industriais

Posted by KeepBooming 2026-02-23
AEAT-8800-Q24: Guia Fácil para Controle de Motores
Posted inBlog

AEAT-8800-Q24: Guia Fácil para Controle de Motores

Posted by KeepBooming 2026-02-23
  • About us
  • Blog
  • Contact us
    • Products
    • Solutions
    • Certifications
      • Tel: +86-755-82724686
      • Email: sales@keepboomingtech.com
      • Add.: RM 2508,BlockA,JiaheHuaqiang Building,ShenNan MiddleRd,Futian District,Shenzhen.
      Copyright 2026 — Keep Booming Electronic Components Distributor. All rights reserved. Keep Booming
      Scroll to Top